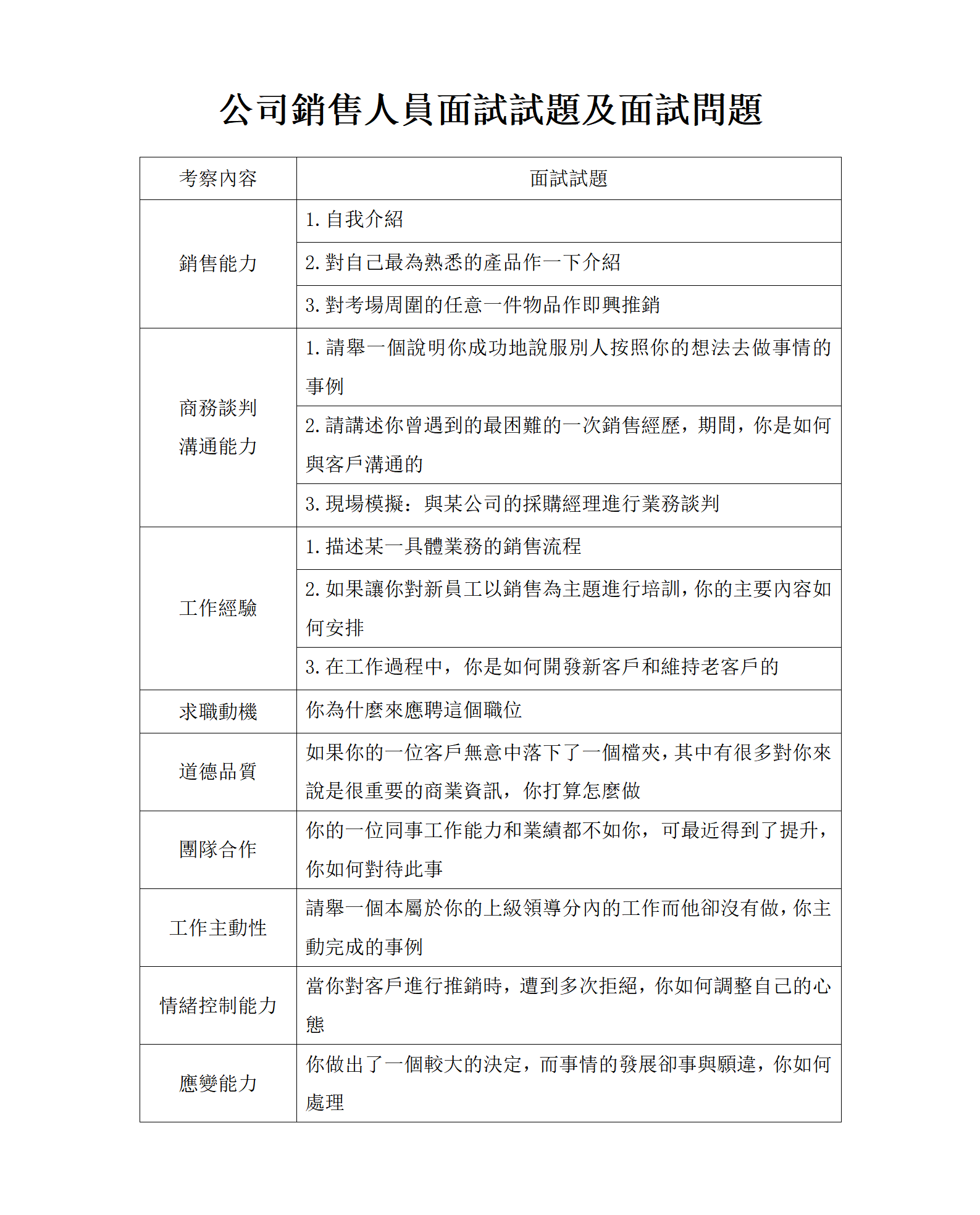
公司銷售人員面試試題及面試問題
公司銷售人員面試試題及面試問題
聲明:本站所有文章,如無特殊說明或標注,均為本站原創發佈。 任何個人或組織,在未征得本站同意時,禁止複製、盜用、採集、發佈本站內容到任何網站、書籍等各類媒體平臺。 如若本站內容侵犯了原著者的合法權益,可聯繫我們進行處理。